Hi, I'm Siddharth Kumar
Fullstack Developer | Systems Programming Enthusiast
I am a 3rd-year B.Tech Computer Science student specializing in full-stack development and systems programming. Passionate about building robust, scalable applications while continuously exploring advanced backend technologies and efficient data handling techniques.

Skills & Tech Stack
Frontend
Backend
Languages
Tools & Platforms
Databases
Core CS
Projects
Main Projects

Trackcoders
Competitive coding progress tracker with multi-platform integration

init-backend
CLI tool for scaffolding production-ready backend projects

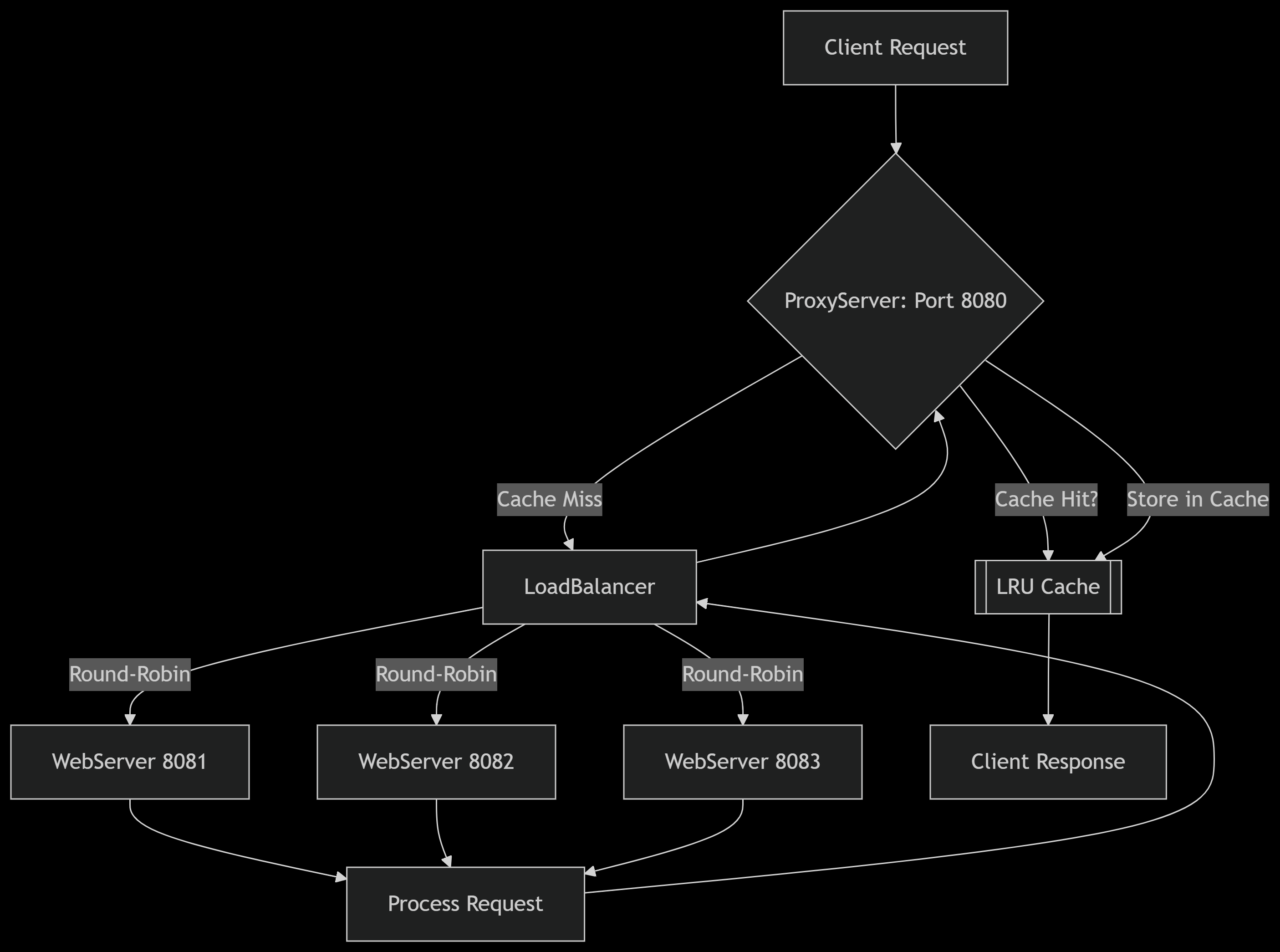
C++ Web Server
High-performance web server with load balancing and caching
Other Projects
Tic-Tac-Toe Game
A simple Tic-Tac-Toe game using HTML, CSS, and JavaScript.
Weather App
Weather forecast application using JavaScript, HTML, and CSS.
Hotel Management System
Hotel management system using C++.
TODO List
Task management app using React.js and Tailwind CSS.
Portfolio Website
Personal portfolio website built with Next.js, React, and Tailwind CSS.
Achievements & Certificates
TCS CodeVita - Round 1 Qualifier
TCS
2023 & 2024
Docker Foundations Professional Certificate
Docker, Inc
April 2024
Experience
Web Development Intern
Centilever
Worked on developing and maintaining web applications using React.js and Node.js. Implemented features for e-commerce and news platforms while working with modern web technologies.
Key Contributions
- Implemented product filtering functionality for e-commerce platform using React.js
- Developed category-based article organization for news platform using NewsAPI
- Worked with MongoDB for data management and Express.js for API development
Technologies Used
Education
B.Tech in Computer Science & Engineering
Birsa Institute of Technology Sindri, Dhanbad
2022 - 2026 (Expected) | 3rd Year
Relevant Coursework
Akanksha 40 Scholarship
Jharkhand Government
2019 - 2021 | 12th Grade
Awarded the Akanksha 40 Scholarship by the Jharkhand Government for academic excellence in 12th grade examinations.
Contact Me
Get In Touch
I'm currently looking for new opportunities. Whether you have a question or just want to say hi, I'll try my best to get back to you!